Одним из первых юридических нейробизнесов управляет молодая девушка Логан Браун.
В свой проект она уже привлекла 2,5 миллиона долларов инвестиций. Сама Логан начала работать в 12 лет. Тогда она уговорила прокуратуру взять ее на работу, а повзрослев окончила несколько престижных университетов.
Созданный ею ИИ готовит юридические документы, которые после быстро проверяют живые юристы.
В итоге компании экономят время на бумажной работе!
Добрый вечер, хотел рассказать о том, каким образом мне наконец то понадобились нейронки, не для эфемерной пользы, а вот прям помогли.
В кратце занимался тем, что создавал портал, с очень сильно углубленным позиционированием на 3дшников, некая такая приватная соцсеть для них, обычно такое делают на позиции тех специалиста (гейм дев) но более в меньших масштабах. И вот когда я начинал этим заниматься, в основном у всех художников была одна и та же проблема, это реюз так называемых Ассетов, пропов и прочего прочего. Они не могли друг с другом договорится. Каждый меняет одно, второй меняет первое, создают по кругу. Ассетов десятки тысяч. Текстур - сотни тысяч. Ещё столько же различных файлов с описанием этого всего дела в xml виде и подобных. При этом, сами ассеты в бинарных форматах (не обычных fbx/obj) и открыть его в стандартных софтах - нереально. В итоге это все сводится к простой проблеме для конечного игрока - десятки и сотни гигабайт контента, который наверняка можно и нужно оптимизировать, а для художника в часы и дни поиска похожего контента который можно переиспользовать. (А лежит это все дело просто в куче папок)
К сути поста. В моей хоумлабе, в добавок бэкэнду, фронтэнду и прочим микросервисам, была развернута Ollama, в которой поднята одна из локальных моделей которая на вход, умеет принимать изображения к тексту. Тут модель подбирается индивидуально под каждое железо и требования, поэтому советовать не могу.
В очень кратце, работает это так. Очень много упустил для повествования.
В наличии данные: Координаты в мире, размеры габаритов, названия районов обозначенные различным количеством координат, иногда строгие паттерны названия которые не нарушаются, сама модель + текстуры для неё со своими названиями, а так же превью сделанные нашим микросервисом. Задача для нейронки, простая. На вход подаются все эти данные в сыром виде, а на выходе, я ожидаю JSON в строгом формате тегов, с баллами для каждого. То есть условно если нейросеть, распознает очевидно Рубашку - это будет рубашка с 1.0 весом, и дальше уже она опишет цвета, и прочее прочее прочее. Так же есть дальнейшая верефикация резульата и причесывание самим бэкэндом. Анти-галлюцинации некие. Когда нейронка начинает выкидывать по 100 тегов подряд одного и того же слова.
В итоге получаем следующий результат на картинке ниже. Зеленые теги - полностью работа нейросети + бэкэнда и довольно простых алгоритмов.
результат
Сроки и время. Тут все зависит от железа. Я запускал сей процесс на 3060 Ti и подобрал наиболее эффективную модель. на 30 тысяч уникальных пропов ушло порядка 1.5 суток. Дальше было дело техники, просто сделать алгоритм "Похожие" и правильный поиск по тегам. Далее, сами художники уже когда что то искали, то у них была возможность дополнить теги своими.
Похожее функционал
По итогу когда уже появился полноценный функционал "похожее", меня обвинили что я сделал какое то подобие Тик-Тока. Можно бесконечно ползать и смотреть похожие модели и текстуры. И это было здорово.
Если дочитали - благодарен вам. Но позволю себе привести ещё один пример удачного на мой взгляд применения нейросети уже в своем нынешнем проекте.
Это OCR. Распознование чеков на любом языке через фото. Это довольно удобно, потому что убирает необходимость алгоритма выше, вообще. Достаточно сфоткать чек и дальше, я постарался на выходе получать все возможные данные из чека. Геопозицию, товары, сумму, конкретную стоимость, автокатегоризацию и тд. По сути тоже самое, вкидываем нейросети фотографию + описание из тех данных которые есть и тд.
1/2
Чек и само распознование.
Да, этим алгоритмом никого не удивишь. Но это довольно мастхэвная штука в приложении для путешествий, которая наконец то работает надежно и точно. Сейчас я бьюсь над тем, что бы попробовать перенести его из "больших" нейросетей, в локальную плоскость на Apple Intelligence, но это довольно сложная задача, пока стараюсь исследовать и думать над этим.
ИЛИ КАК СОХРАНИТЬ ДОХОД, АДЕКВАТНОСТЬ И ЧЕЛОВЕЧНОСТЬ
Посмотришь сегодня на малый бизнес – сердце рвется. На фермеров глянешь – белугой выть хочется. О ближайшей перспективе моногородов и глубинки… Словом, движуха как чистейшей мерзости чистейший образец.
Я не политолог и не экономист. Меня можно назвать живучим динозавром: пережил вереницу кризисов на стыке тысячелетий, запускал свой бизнес, работал в госструктурах, частных корпорациях и финансовом секторе. Этот опыт даёт мне право делиться не теорией, а проверенными правилами выживания.
Григорий Брынза - корреспондент программы "Время", 1996г.
Из жизни динозавра:в середине 90-х (телевизионное слово ещё пользовалось доверием) я репортёрствовал и показывал стране в программе «Время» ужасы Северного Кавказа: захват Будённовска, похищения и убийства журналистов. Тогда твёрдо верил, что это тяжёлое испытание для России вот-вот завершится. (Святая простота!)
CEO, топы и полутопы выживут на собственном жирке и без моих советов. А вот фермерам (им — особые лучики тепла и флюиды поддержки!), малому бизнесу и уволенным бюджетникам наверняка кое-что из моих наработок пригодится.
Возможно, будет полезно и всем, кто хотел бы в лихолетье иметь постоянный источник дохода, сохранить ясный ум, адекватность и человечность.
Посему начну с общего, затем перейду к конкретным шагам.
1. Забудьте про стартапы с вложениями
Даже при нестерпимом зуде откажитесь от любого стартапа с существенными вложениями. Воздержитесь пока у «ревизоров» ежедневно расширяется список позиций «Плановые штрафы». Вы надеетесь сыграть в шахматы, но вас обыграют в напёрстки.
Из жизни динозавра: в середине нулевых в одной из крупнейших частных империй я, будучи руководителем, расширил обособленное подразделение до регионального филиала. Невзирая на высокий личный и командный KPI, в кризис 2008 года оказался на улице.
2. Кооперируйтесь
В кризис былые заслуги не впечатляют Боливара. Тесное взаимодействие с проверенными друзьями, родными и близкими множит не только финансовый потенциал, но и бизнес-результат.
3. Не рассчитывайте на криптоторговлю и фондовый рынок
Крипту активно душат тут и блокируют повсеместно там. Будьте также аккуратны с бумагами фондового рынка и ОФЗ. Даже опытные инвесторы серьёзно рискуют, а уж новички едва ли сохранят свои сбережения.
Из жизни динозавра: оставшись без олигархического белого воротничка, я открыл бизнес. Разработал и первым в России запустил на рынке фаст-фуда пиццу-стаканчик. Получился интересный и маржинальный продукт с высоким спросом. Тогда у меня родился мем: «В кризис проверяющим хочется кушать чаще, чем хотелось бы проверяемым». Но, оглядываясь назад, признаю: это всё же была эра вегетарианцев.
Та самая пицца-стаканчик
4. Будьте адаптивны, изобретательны и рассудительны
Никогда не выключайте опции «Острый ум» и «Смекалка»! Поверьте мне: вкусным и интересным может быть и репортаж, и пицца-новинка. А когда твой продукт смотрит либо ест вся страна – это даёт силы.
А теперь – конкретные шаги при выстраивании бизнеса или поиске дохода
Держим в фокусе внимания только то, что соответствует формату и параметрам удалённой работы.
Особо подчеркиваю: мы законопослушные граждане и не рассматриваем серые схемы. Но при этом получаем максимальную автономность и самодостаточность.
Что отметаем на корню:
- аренду офиса, складов, помещений
- найм людей и любую зарплатную ведомость
- покупку или аренду производственных мощностей, сырья, компонентов
Что исчезает как класс:
- проверки надзорных и фискальных органов
- финансовая отчётность (работаем через налогового агента - он сам всё удерживает)
От чего перестаём зависеть:
- от начальника, кадровика, поставщика, смежника, клиента
- от наличия или отсутствия мобильного интернета
- от блокировок соцсетей и мессенджеров
Из жизни динозавра: более 10 лет я возглавлял государственное телевидение в Карачаево-Черкесии и Пятигорскую студию ТВ. Всё это время пытался вернуть былое доверие к телевизионному слову (наивный глупец). А ещё знаю, сколь остра и чувствительна задержка зарплаты даже на 2–3 дня. 300 пар глаз моментально прожигают авторитет, уважение и даже эмпатию руководителя.
Предлагаемый вариант хорош и тем, что он лишён обязательного общения с эйчаром или начальником смены. Ты просто выбираешь локацию: дома, на даче, у дедушки в деревне.
Ваш девиз в этом случае звучит так: «Мне ничего не надо от вас, но и вы меня не трогайте!»
Из жизни динозавра: в начале 90-х (время продуктовых талонов и всеобщего дефицита) репортёр Брынза лёг в витрину гастронома. Хотелось «улыбнуть» и морально поддержать полуголодных зрителей, и явить покупателям хотя бы один кисломолочный продукт. Удалось! В декабре текущего года, если введут талоны, подобного не планирую. Не поможет людям, да и народ сегодня не смотрит, а плюётся в телевизор.
А теперь – самый важный уровень
Всё, что я перечислил выше, – базис. Теперь коснемся надстройки.
Фокусируемся на семейном подряде с участием двух-трёх поколений в одном проекте.
Плюс в том, что это даёт идеальную гармонию взаимодействия:
Старшее поколение – основной инвестор. У них есть накопления, но они побаиваются современных технологий.
Молодёжь – берёт на себя цифровое и техническое просвещение. У них горят глаза, но нет капитала.
Среднее поколение – выступает в роли рефери между консерватизмом старших и склонностью к риску младших.
Счета при этом разные, а финансовый результат – общий.
Вдумчивый и рассудительный люд найдёт в таком подходе ещё массу очевидных плюсов. Догадываетесь, каких именно?
Вместо заключения
Собственно, это и есть рецепт борьбы с парализующим безволием и бездействием в период экономической турбулентности.
В противном случае мы послушно начнём обустраиваться в той самой резиновой попе. И тогда именно песец станет «нашим всё» на долгие годы и десятилетия.
P.S. Искреннее готов помочь пострадавшим фермерам и людям, которые в новых условиях потеряли свой бизнес или работу. Если вы в поиске точки опоры – напишите!
Сразу говорю, что карьерный рост и сумма заработка мне не особо важны (хватит до 20к руб в месяц). Ищу там удалённую работу рилсмейкером (уже владею capcut) или копирайтером. Я начинающий копрайтер и видеомонтажер.
Сразу говорю, что копирайт/рерайт нейронкам я доверяю. Лично мне предпочтительнее копирайт/рерайт, сделанный человеком. Такой копирайт/рерайт в разы душевнее и честнее. А нейросети делают это из разных (порой сомнительных и недостоверных) источников.
Почему поиск удалённой работы на hh.ru и авито такой утомительный? И откуда там берутся мошенники?
Биржи фриланса я не рассматриваю, так как у многих из них ещё требуется статус самозанятого.
Представьте компанию, которая никогда не спит, не берёт отпусков, не требует социального пакета и при этом способна нанимать, увольнять, распределять задачи и принимать стратегические решения. Это не фантастика — это логическое завершение тренда, который мы наблюдаем прямо сейчас.
Что это вообще такое
Автономная цифровая организация — это структура, где традиционные роли сотрудников выполняют специализированные программные агенты. Человек здесь — не исполнитель, а директор: он задаёт миссию, утверждает бюджет и следит за результатом . Всё остальное — операционка, планирование, исполнение — ложится на «цифровой штат».
Ключевой момент: это не просто автоматизация отдельных процессов. Это организационная форма, где принятие решений распределено между автономными агентами, способными взаимодействовать друг с другом без постоянного надзора.
Почему это возможно сейчас
Три технологических сдвига совпали:
Первое — мультиагентные системы перешли из лабораторий в продакшн. Если раньше ИИ был монолитным помощником, теперь это команда узких специалистов: исследователь, аналитик, копирайтер, программист, менеджер проекта. Каждый со своей компетенцией, но связанные общим контекстом.
Второе — появились механизмы контроля затрат. Раньше главный страх при автоматизации — агент застрянет в цикле, сожжёт бюджет на бесконечных API-запросах. Сейчас реализуется модель «жёсткого бюджетирования»: каждому агенту выдаётся лимит, при превышении — автоматическая блокировка. Это превращает абстрактный риск в управляемый корпоративный процесс.
Третье — модели созрели. Модели предлагают инструменты, с помощью них агент может не просто генерировать код, но и деплоить его, тестировать, откатывать при ошибках. Без этого замкнутый цикл «мысль → действие → результат» невозможен.
Экономика новой формы
Здесь происходит любопытный сдвиг стоимостей. Традиционная компания тратит 60-70% выручки на персонал. В автономной организации основные издержки — вычислительная мощность и электроэнергия. Человеческий труд смещается вверх по иерархии: стратегия, креатив, этика, контроль качества.
Но главное — масштабируемость. Человек не может работать в 50 экземплярах одновременно. Агент может. Человек в 2026 году — это не одинокий прекариат-фрилансер, это цифрочеловек, управляющий роем из двадцати специализированных цифровых работников.
Куда движемся
Ближайшие годы — это период экспериментов. Мы увидим попытки создания полностью автономных компаний, где человек нужен только для утверждения стратегических решений.
Экономика XXI века строилась на оптимизации человеческого труда. Экономика следующих десятилетий будет строиться на управлении автономными организациями. И те, кто первыми освоит эту грамоту, получат непропорциональное преимущество — как когда-то получили преимущество первые промышленные капиталисты, освоившие конвейерное производство.
Вопрос к сообществу
Готовы ли вы к управлению автономной цифровой организацией? Или, может, уже управляете?
Меня зовут Слава, мне 34 года, и я fullstack-разработчик с 10+ годами опыта. За последние годы я сменил города: Новосибирск -> Сочи -> Питер -> Новосибирск, последние пару месяцев я в Твери.
Приехал сюда строить новую жизнь рядом с Москвой, но прямо сейчас жизнь решила проверить меня на прочность: сорвался крупный заказ, пошатнулось финансовое положение, а до 15 апреля мне нужно решить вопрос с жильем
Решил попробовать попытать счастья здесь, в поисках работы/фриланс проектов
Привет, на связи Антон Назаров, капитан IT-волков. Я провел глобальное исследование рынка и собрал все способы заработка денег в IT в понятной схеме. После этой статьи не останется вопросов «как» и «куда», нужно будет лишь выбрать и идти по конкретной ветви развития.
Почему-то про деньги в IT и о том, как как увеличить доход программисту, часто говорить неприятно. Понятно ли, в чем разница Senior Java разработчика за 280к и Senior Java разработчика за 450к? Но даже если понятно, после зарплатного потолка сеньора (~500к) конкретные советы по повышению зарплаты кончаются.
Дисклеймер
Про вкат в IT сточено уже миллион копий, поэтому я не буду говорить об этом. Если вы еще не получили свою работу в IT, закройте эту статью, она будет вам нерелевантна и может даже отпугнуть длиной предстоящего пути.
Кратко: вы не должны быть джуном, нужно устраиваться сразу на мидла. Вам поможет накрутка опыта, менторы и другие способы. Обо всем рассказываю в канале «Осознанная Меркантильность | Антон Назаров». К отзывами комментам прислушиваюсь — пишу о том, что на самом деле актуально для аудитории.
Я также не обсуждаю в статье этику и мораль. Я подсвечиваю существующие законные варианты заработка, подходят ли они конкретно вам — вам и решать.
Эта статья — текстовый вариант моего стрима на YouTube. Советую посмотреть и его, чтобы максимально полно понять информацию, там я привожу реальные кейсы почти на каждую ветвь развития.
Ответы на возможные просьбы и вопросы заранее
❓ «Скинь статистику» — Сами знаете, насколько нерелевантна статистика по зарплатам айти, куда мешают разные регионы и компании. Разброс слишком большой, усреднять его смысла не вижу.
❓«Какой самый быстрый, простой и окупаемый путь для зарплатного потолка в айти? Можно сразу его посмотреть?» — Никакой, нельзя, кнопки «бабло» тут нет. Айтишники привыкли к протоптанным гайдам роста до сеньорных вилок, но дальше — колея кончается. Большой заработок предполагает уникальность и сложность пути.
❓«Зачем вообще увеличивать доход? Мне и так комфортно» — Доказывать необходимость постоянного увеличения дохода и карьерного роста я не собираюсь. Но вот аргументы, которые когда-то убедили меня.
Даже 500к не делают вас богатыми. Вы не можете позволить себе квартиру, путешествия без оглядки на цену билетов. А в тот момент, когда деньги понадобятся (прилетит очередной черный лебедь), они уже должны быть. Без привычки и умения их зарабатывать, разогнаться с места будет трудно.
Инфляция и курс валют делают вас бедными. Иллюзия думать, что если вы не получаете повышение оклада, то стоите на месте. На самом деле, вы беднеете.
Выйти из найма и работать на себя — приятно. Одна из причин частого профессионального выгорания айтишников — отсутствие ощущения важности своей работы.
Как увеличить зарплату в IT: переговоры, повышение, смена работы
Ниже схема, на которую я предлагаю ориентироваться всегда. Такой должна быть реакция здорового взрослого человека. Услышал большую зарплату? — Вот рекомендуемый план действий как увеличить доход 👇
Я считаю, что увеличивать доход или собственную стоимость на рынке труда — постоянная необходимость, как спорт, здоровое питание или сон. Поэтому эта цель длинною в жизнь
Базовый джун: как просить повышение?
После устройства на работу, ваша задача как можно быстрее дорасти до мидла. Критерии у всех разные, вот мои.
Умеете делать задачи. Даже сложная формулировка не вызывает ступор, вы знаете, как ресерчить, что читать, как писать код.
Нет тряски, что уволят. Понимаете устройство процессов, нормально чувствуете себя в команде, не боитесь.
Хвалит руководитель. Вы действительно справляетесь с работой, это подтвердил тимлид/менеджер, у которых вы запросили обратную связь.
Если вы понимаете, что подходите по критериям, просите у руководителя повышение, не засиживайтесь.
Как увеличить доход мидлу
В этот момент у вас уже закрыты базовые потребности, вы тепло живете, сытно едите и, возможно, даже что-то откладываете. Вы вышли на плацдарм, с которого готовы атаковать свое будущее.
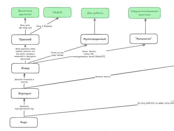
Если вам в первую очередь хочется именно кодить, вот подходящие варианты 👇
Кодер-корпорат, который хочет просто писать код в одной компании. В этом случае, надо решить: вы хотите работать в FAANG либо жить там, где сейчас живете, и найти себе удаленную работу за границей.
FAANG. Уточню, что устройство в FAANG — это не просто способ увеличения дохода, а скорее новый стиль жизни. Такая работа на иностранные компании предполагает переезд, разрыв привычных социальных связей, легализацию в новой стране.
Не надо мешать европейские (зарплата в евро) и американские (зарплата в долларах) филиалы, зарплатные вилки там сильно различаются. Перед тем, как мысленно потратить свой миллион долларов в год, посмотрите статистику зарплат и стоимость жизни в конкретном штате. И сделайте поправку на текущий мировой кризис, прошедшие лейофы.
Валютные удаленки. Главные плюсы — зарплата в стабильной валюте, отсутствие привязки к месту, облегченный worklife balance западных команд, где можно сократить свой рабочий день до 3–4 часов и все будут довольны.
Ошибочно думать, что после 2022-го года это невозможно.Мы в ОМ делали опрос для нашедших удаленную работу на иностранные компании в 2023–2024 годах. Ниже статистика зарплат респондентов.
Валютная удаленка — самое логичное продолжение карьеры айтишника, если вы хотите просто работать и получать хорошую зарплату. Поиск ВУ займет некоторое время, однако оно того стоит.
Про то, как найти работу на Линкедин, про легализацию и вывод денег очень много деталей, которые выходят за рамки этой статьи. Если нужно больше информации про валютную удаленку, то я записал пятичасовой гайд на YouTube со всеми нюансами и лайфхаками.
Кодер, готовый на всё ради гринда. Если у вас есть умение переключать контексты, то можно рассмотреть вариант многоработничества.
В IT бытует заблуждение, что зарплата как-то магически повышается за изученные технологии и сделанные пет-проекты, надо просто всем этим заниматься и ждать, счастье неминуемо наступит.
На самом деле, зарплата повышается через прохождение собеседований. Расти внутри одной компании статистически неэффективно, зарплату повышают на 5–10% даже при контроффере, а через смену работы можно повысить на 30%+ в год.
И вот ходите вы по собеседованиям, с блеском проходите все проверки и понимаете, что не можете выбрать между двумя вкусными офферами. Ничего страшного, можно не выбирать, а работать на двух по ИП, справляться с каждой за 3–4 часа, в этом нет ничего противозаконного. Это нормальный дополнительный доход программиста.
Я записал отдельный гайд по многоработничеству. Смотрите, если хочется узнать, какие компании и продукты лучше подходят для совмещения, как легализовать получение денег и что делать, чтобы не выгореть.
Кодер-математик. Если вы готовы учить матан, разбираться в ML, погружаться в низкоуровневые языки — можно выбрать эту ветку развития. Тут очень сложно развиваться с мотивацией «Хочу больше денег», но если реально интересно погружаться в сложности, то выбор отличный.
Можно найти сверхоплачиваемую экзотику, например работу с графикой для приложения с фильтрами к фотографиям. До недавнего времени сверхоплачиваемой экзотикой была криптовалюта. «Экзотичные» работодатели часто ищут спецов, которые могут и под iOS код написать, и в Figma мокапы накидать.
В чем главные риски такого выбора. Когда вы уходите в такую узкую область, то и вакансий в ней может быть не очень много, их непросто найти. Придется толкаться плечами с такими же специалистами. А еще работать в этой стезе может быть банально сложно.
Если вам нравятся руководящие позиции, интересно заниматься управлением, можно внимательнее рассмотреть корпоративный карьерный рост 👇
Корпоративный игрок. Вам нравится коммуницировать с людьми и хочется расти по корпоративной иерархии. Можно быть CIO, CSO и другие Chief, Head of…, Director of… Важно уметь брать на себя ответственность, делегировать, лидить фичи.
Стоит ориентироваться на компании, в которых много уровней вертикальной иерархии среди подчиненных в IT-отделе, например BigTech. Поэтому уже на должности мидла+ стоит выбирать себе крупную компанию для карьерного роста в ней.
Корпоративному игроку не так важно, сколько он сделал задач самостоятельно. Теперь главные успехи — это успехи вашего отдела и достигнутые метрики, важно увеличивать перформанс команды.
Если ответственность не дают напрямую, то можно брать ее по матричной схеме. Это алгоритм, в котором есть подчинение не только прямому руководителю, но и условному лидеру фичи. Этот человек не может вас уволить и выдать повышение, но зато вы набьете руку на экспертности в ведении процессов и сможете добавить это в резюме.
Какие минусы можно выделить у корпоративного игрока:
Руководящих вакансий мало. Появляются они либо когда компания расширяется, либо когда старый начальник уезжает на ферму с курочками.
Дорасти от джуниора до синьора в IT — это воспроизводимый путь без скрытых штрафов и препятствий. Но C*O вы всё ещё можете не стать никогда, гарантий нет.
Посмотрите наверх и спросите себя: я правда хочу так же? Действительно ли этот уровень ответственности, постоянные встречи, невозможность говорить, что думаешь, стоит для вас предлагаемых денег?
Тимлид. Если не так интересно погружаться в метрики и больше хочется быть просто лидером команды, внутри которой вы разрабатываете фичи. Тут есть возможность назначить задачи, выбирать график релизов — если такое увлекает, рекомендую попробовать.
Как больше зарабатывать, работая на себя
Эта ветка подходит тем, кого не вдохновляет корпоративный мир, хочется, наоборот, — остаться солирующей скрипкой. Хороший вариант, если вы считаете себя отчасти аутичным человеком или вам в целом не нравится коммуницировать с людьми.
Важно не погружаться в мир иллюзий и не считать за возможность дохода различного рода скам-схемы, когда зарабатывать уже будете не вы, а скрытые игроки попытаются заработать на вас
Монетизация опенсорса. Если вы видите боль в обществе разработчиков и знаете, как ее локально пофиксить. А еще хотите писать код как нравится и получать за это деньги. Всё это нелегко, но преуспеть реально.
Модель монетизации open source: через донаты, консультации разработчиков или компаний, платные обучающие материалы. Не заблуждайтесь, просто писать код и быть виральным — не выйдет. Нужно готовить обучающие статьи, коллабиться с edtech блогерами, выступать на конференциях, строить вокруг проекта целое сообщество. Можно попробовать всё это делегировать маркетологам и копирайтерам, но тогда прибыли не будет точно.
Индихакер. Просто модное хайповое слово для стартапа из одного человека. Предполагается, что проект сможет поддерживать один человек: расширение для браузера, различные боты, сервер онлайн-игры, утилитное приложение. Этот же человек будет у себя и маркетологом, и дизайнером, и бухгалтером. Просто писать код опять же не получится, продукт надо распространять.
Если у вас есть много невысказанных мыслей или вам нравится писать и говорить — рассмотрите медийную карьеру. При этом надо понимать, что такая деятельность тоже не самая простая, стать лидером мнений не так легко 👇
Творец. Деньги вас волнуют не в первую очередь, хочется делиться мыслями, получать живой отклик аудитории, регулярно придумывать что-то новое.
Можно вести блог или личный канал в мессенджере. Прикрепить ссылочку на донаты или на закрытый чатик, где с вами можно лично поболтать. Но дорога к успеху и поиск подходящей ниши может занять годы.
Можно стать ментором, если вам особенно нравится преподавать и решать проблемы людей. Только не надо сразу представлять себе огромную школу, запуски, курсы и преподавателей на зарплате. Просто обычные консультации 1-to-1. А блог здесь будет поддержкой как воронка: написали статью про микросервисы, кому-то показались убедительными ваши слова, попросили проконсультировать.
На диаграмме опрос IT менторов в ОМ: заработок за один месяц
Можно пойти в технический консалтинг, если вам нравится преподавать и решать проблемы богатых людей. Вы набираете репутацию эксперта в какой-то технологии или сфере, после чего продаете свои знания за хороший ценник. Помогают выступления на профильных конференциях, запись технических видео по вашей теме. Популярным блогером вы не станете, но, возможно, будете выпадать первым в поиске по вашей технологии. Оставленная в описании профиля ссылка на личный контакт принесет первые запросы на консультации.
Предприниматель. Эту ветвь дохода следует рассмотреть, если немножко медийным вы быть готовы, но в остальном — хочется сконцентрироваться на том, как увеличить доход 👇
Курсы и запуски. Прелесть маркетинга в том, что все плоды труда автора доступны публично. Вы можете посмотреть, как люди обустроили свои воронки, посадочные страницы, какой поставили ценник и сделать так же, но про свою технологию.
Типичная модель для русского IT Ютуба: снимаем образовательные видео про IT → просим всех подписаться на Telegram канал, чтобы ничего не пропустить → немного прогреваем аудиторию намеками: «Хочу сделать курс, че думаете?» → готовим лекции, материалы, опционально: домашки и кураторов, которые будут их проверять → продажа!
Подписки / клубы / сообщества. Это прозрачная и честная модель монетизации. Вам не нужно вливать бюджеты в агрессивный маркетинг и убеждать аудиторию вслепую оплатить дорогой курс в рассрочку. Цена за подписку 1–10$ в месяц не бьет по карману. Аудитория может свободно зайти, ознакомиться с пользой и решить, оставаться ли в клубе.
Доходы с подписок более предсказуемы, чем доходы с запусков и курсов. При сохранении частоты выпуска контента, вы можете рассчитывать на стабильное спонсорство, вряд ли все решат отписаться в один день.
Неочевидный плюс сообществ — пользователь может их совмещать. Человек может быть в нескольких сообществах по программированию, архитектуре, алгоритмам. Но вряд ли он одновременно купит два курса по IT.
Сообщество не должно быть всеобъемлющим, оно может закрывать конкретную проблему, обходя конкурентов на повороте. Например, рассказывать про LeetCode.
Шадоумод. По сути, своя небольшая галера: ходим на собеседования, получаем офферы, устраиваемся по ИП, на процент от зарплаты нанимаем джунов/мидлов. Они с вашего аккаунта выполняют задачи, вы консультируете их в случае непоняток. Это абсолютно законное действие, если в договоре с ИП не запрещены подрядчики.
Вам понадобится компетенция найма людей, а это сложно. Рекомендую объединять этот способ с менторством: обучаем, самых способных сразу берем к себе на подработку и даем реальный опыт.
Бизнесмен. Вариант, если вы не хотите быть публичным и просто планируете делать бизнес 👇
Студия разработки. Это следующий логичный шаг после шадоумода. У вас есть слаженная команда разработчиков, которые могут делать полноценные проекты на заказ.
Нужно учесть риски. Вы в кровавом океане, вокруг громадные мегалодоны — аутсорсы на десятки тысяч человек. Вы должны придумать, чем вы будете выделяться на их фоне. Главный вопрос: где найти заказы и как выиграть их у других.
Стартап. Перед тем, как делать свой стартап, я советую хотя бы раз самому поработать в стартапе и понять: что это за зверь, подходит ли вам такая культура. Чужой стартап — возможность поизучать и поковыряться в капоте не за свой счет.
Если мечтаете о собственном стартапе, пожалуйста, учтите следующие риски 👇
Посмотрите статистику стартапов, которые доживают хотя бы до 3-х лет.
Посмотрите на статистику падения объема венчурных инвестиций по миру и ОСОБЕНННО в России.
Изучите список поглощений Яндекса и Mail. ru Group. И ответьте себе на такой вопрос: «Если я откажусь продавать, что помешает крупным игрокам с их ресурсами сделать конкурирующий проект быстрее, дешевле и лучше?»
У меня есть отдельное видео, в котором я рассказал, как рос мой доход от первой строчки написанного кода до дохода от сообщества. Особенно рекомендую к просмотру тем, кто достиг зарплатного потолка, планирует выйти из найма и не понимает, что делать дальше.
Когда бросать найм?
Как только вы начнете получать стабильные деньги. Пускай даже они сильно меньше вашей зарплаты. Тут личный кейс: я бросил валютную удаленку в компании Autodesk за 9100$, когда мой доход от сообщества достиг 100к рублей в месяц. На первый взгляд нерационально, но я понял, что работа не дает мне целиком раскрыть свой потенциал.
Это все способы зарабатывать деньги в IT, которые мне удалось найти. Напишите в комментариях, а не пропустил ли я чего-то?
Реклама ИП Назаров Антон Владиславович ИНН 780542845801
Разбираемся, почему быть незаменимым не так уж и здорово
Круто, если руководитель проекта разбирается в продукте лучше остальных в компании, может управлять ресурсами с закрытыми глазами и ответить на любой вопрос через пять секунд после пробуждения.
Некруто — в один день по пути на работу ему на голову падает кирпич, и он уезжает в больницу на несколько месяцев. Ну а что? Никто не застрахован от подобных случаев.
Что будет с проектом? Рассказываем в этой статье.
Привет! Это Weeek и мы уже писали об узких горлышках в блоге. Если весь проект или бизнес держится только на одном человеке — это одно из них. Сразу скажем, что статья родилась из нашего реального опыта. Нет, кирпич ни на кого не падал! Но мы с самого начала работы учились выстраивать прозрачные рабочие процессы, и учились на своих же ошибках, так что понимаем, как сложно это организовать и перевести команду в новое русло.
Что будет, если человек, на котором держится всё, пропадает с радаров
Понедельник, 10:30, руководителя отдела нет на месте. Сотрудники немного в замешательстве, но пока что просто пьют кофе и закрывают текущие задачи.
К обеду напряжение нарастает и коллеги решают позвонить начальнику, чтобы узнать, где он, ведь на сообщения в мессенджере он не отвечает. Так весь отдел узнал, что их уважаемый Иван Петрович в ближайшее время не просто не появится в офисе, но и не будет на связи.
Шок, непонимание, но пока что команде есть чем заняться. Коллеги продолжают работать, параллельно обсуждая всю ситуацию друг с другом. Начальство выше Ивана Петровича назначает его временно заменяющего, но тот, увы, не лучше всего отдела понимает, что теперь делать.
На следующий день градус тревоги возрастает, а вместе с тем — понимание того, что в целом, раз начальства нет, то можно и немножечко забить на задачи, ведь никто не стоит за спиной, не спрашивает «Ну что там?». Даже планёрку решили отменить, ведь отчитываться не перед кем.
Третий день прошёл в суете — бухгалтер потерял доступ к учётной программе, в которую приходят счета и текучка. Все пароли и явки знал только Иван Петрович, но он всё ещё вне зоне действия сети. Пришлось искать самостоятельно и потратить почти весь рабочий день на то, чтобы перелопатить папки на компьютере и в облаке.
Прошла неделя, вторая, третья — никто не понимает, что делать. Работа встала, про сроки молчим. Проект под угрозой. Казалось бы, можно было сказать: «Ну а кто же знал, что на голову Ивана Петровича упадёт кирпич?». Но проблему это никак не решит. А ответ звучит так: «А всё, а надо было раньше думать о том, что бизнес, отдел или проект не может держаться на одном человеке».
Сколько человек может сбить автобус, чтобы проект выстоял
Существует уже избитая теория Bus Factor. Опишем её так: если только один человек в проекте или бизнесе всё знает и за всё отвечает, то это значит, что если его собьёт автобус, то наступит конец для всех остальных.
Если таких людей уже трое — всё окей, даже если что-то случится с одним, то второй подстрахует.
Мы не хотим обесценивать священные понятия в управлении проектами. Но можно аккуратно предположить, что Bus Factor можно применить к тем компаниям, где сотрудники вообще ничего не знают о проекте, продукте, не могут три раза кликнуть мышкой, чтобы найти доступы, не знают, что такое База знаний и в целом без человека, который постоянно будет подсказывать, ну никак не обойтись.
Да, мы начали эту статью с подобного примера. Но хотим подчеркнуть, что это не значит, что все компании такие.
Однако, вот что происходит, если ответственный за всё вдруг заболел или резко уволился
Задачи замедляются, потому что команда не может сама распределить зоны ответственности, не знает приоритетов и не понимает, какой дедлайн поставить
Доступы, пароли, корпоративные почты и любая информация по продукту находится в голове того, кто вне зоне доступа. Всем остальным остаётся либо разводить руками, либо искать телепатов, если никто до этого не вёл базу знаний
Если такое происходит, значит существует очень большая проблема. Ну просто гигантская. Дело даже не только в количестве специалистов, которые могли бы заменить того, кто заболел или внезапно пропал с радаров. Дело в системе. Да, опять.
Как себя обезопасить
Напрашивается вывод, мол, что будет лучше, если в компаниях не будет незаменимых людей, если знания о продукте и бизнес-процессах будут доступны всем без исключения. Если каждый будет в курсе, где найти пароль от почты и доступы ко всем программам, а также инструкции, как с ними работать. Вот, каким образом можно обезопасить свой бизнес от внеземных форс-мажоров:
Разделить зоны ответственности и дать свободу в принятии решений. Если в компании типовые решения принимает один человек, то ничего хорошего в этом не нет. Чтобы работа не зашла в тупик, лучше создать регламент и прописать, зоны ответственности каждого и алгоритм действий на случай непредвиденных ситуаций.
Да, это долго и муторно. Но оно того стоит. А ещё можно сделать так, чтобы каждый сотрудник мог вносить изменения в документы в любое время и актуализировать информацию. Если страшно, что информация будет безвозвратно потеряна.ю но советуем пользоваться сервисами, где отображается история обновления документов. Например, как в Weeek
Мы уже видим лес рук, поэтому тут должно быть примечание: для того, чтобы этот совет работал, львиный процент команды должен быть заинтересован в том, чтобы работать самостоятельно. Для того, чтобы им было не всё равно, у них должны быть нормальные условия труда и зарплата😌Но это мы так… идеализируем. Потому что даже всё перечисленное не гарантирует самостоятельности работника, но об этом в другой раз.
Вести задачи в единой системе — так проще отслеживать нагрузку, работу по проекту и следить, чтобы задачи закрывались вовремя. Сразу видно, кто чем занят, укладывается ли команда в дедлайны и так далее. Также можно настроить автоматические напоминания о сроках, чтобы не тыкать сотрудника лично.
Настроить автоматизацию — в таск-менеджере можно автоматически назначать исполнителя, делать задачи повторяющимися (например, отчёты), синхронизироваться с ботом в телеграме, чтобы получать отчёты о проделанной работе. Это отлично помогает не выбиваться из колеи даже в самых кризисных ситуациях, так как у сотрудника остаётся хотя бы часть привычной предсказуемости.
Вести базу знаний — да, тот самый кладезь информации, которую нужно вытащить из головы одного человека и разложить по полочкам в текстовых редакторах так, чтобы было понятно и доступно всем. На случай, если хранитель знаний вдруг перестанет выходить на связь.
Что заносим в базу знаний: всевозможные инструкции, концепции проектов, регламенты, пароли, доступы, описание бизнес-процессов и всё-всё-всё о продуктах компании. Всё, что относится к «верхнеуровневой» информации можно предоставлять только отдельным лицам по паролю.
Например, как на скриншоте ниже. Значок замка на папке «Продакшн» означает, что на данном документе есть настройки конфиденциальности, и человек не сможет его посмотреть, если не обладает правами от системы:
При желании можно создать отдельную папку на диске и заливать туда обучающие видео — например, туториалы как работать в нужных программах.
Звучит здорово, а теперь представим, что в организации нет ничего из вышеперечисленного, но есть желание поменять систему — то есть внедрить таск-менеджер, собрать всю информацию, которая копилась годами, и разложить в базе знаний. Долго ли это будет? Никто не знает. Сложно ли — однозначно.
На этот случай мы в weeek сделали подробное руководство для менеджеров проектов, где подробненько описали, как встроить таск-менеджер в жизнь коллектива, чтобы всё встало на свои места.
Что может пойти не так
Если мы спустимся с небес на землю, то поймём, что вероятно существуют сотрудники, которым легче и быстрее спросить у коллеги, куда нажать, чтобы заработало, чем узнать самому. Все мы люди, ищем самые быстрые и эффективные для нас решения. В таком случае можно сначала скидывать конкретный файл с нужной информацией, на 2-3 раз направлять в базу знаний с небольшим указанием (ищи в документе таком-то), а дальше человек с 90% вероятностью пойдёт искать туда сам.
Более того, нет никаких гарантий, что команда сможет быстро вникнуть, как работать по-новому. Мы уже молчим о том, как трудно и долго внедрять методологии проектов и работать с сопротивлением коллег.
Мы это знаем и понимаем. Но тем не менее, уверены: если уверять всех в том, что ничего не работает, всё чепуха, и даже не попробовать что-то поменять, то точно ничего не получится. А если пробовать, давать новые шансы себе и своей команде, то шансы на успех всё же выше. Никто не говорит, что это легко. Но кое-что в процессах наладить можно, чтобы команда стала более автономной. И да, всё что мы пишем в статьях — наш опыт, поэтому все сложности, описанные выше, знаем не по чужим рассказам. И точно так же знаем, что многое можно изменить.
Как понять, что команда справится без незаменимого
Коротенький чек-лист на всякий случай:
сотрудники знают, где найти данные для входа в аккаунты, корпоративные почты и прочие необходимые доступы для работы
база знаний активно пополняется, а коллегам удобно туда заходить и узнавать обо всех изменениях в работе
рабочие процессы выстроены и понятны в таск-менеджере, каждый сотрудник знает всё о своих задачах, может их ставить самостоятельно, и никому не нужно напоминать о сроках
коллеги знают свою зону ответственности и не боятся принимать решения самостоятельно
в компании есть как минимум три человека, которые разбираются в процессах, продукте и могут помочь, если что-то пойдёт не так